11月15日,中华人民共和国财政部、国家税务总局发布关于调整出口退税政策的公告,自2024年12月1日起实施。

公告取消了铝材、铜材等59项产品的出口退税;将部分成品油、光伏、电池等209项产品的出口退税率由13%下调至9%,其中包括碳纤维织物等3项碳纤相关产品以及玻璃纤维粗纱等34项玻纤相关产品。
涉及3项碳纤相关产品

涉及34项玻纤相关产品


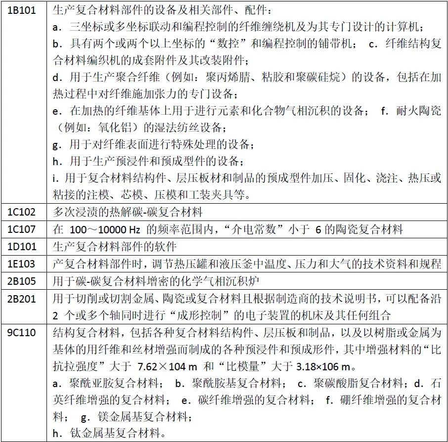
同日,中华人民共和国商务部、工信部、海关总署、国家密码局联合公布《中华人民共和国两用物项出口管制清单》,自2024年12月1日起实施,其中包括复合材料相关的8类产品。

【复合材料展】【北京复合材料展】【深圳复材展】
江苏大秦国际展览有限公司
承办单位江苏大秦国际展览有限公司
电话:400-916-2668
邮箱:clmcexpo@163.com
地址:苏州国际博览中心 ( 江苏苏州工业园区苏州大道东688号 ) 官网:www.csin-expo.com.cn
扫码关注获取
更多展会资讯